财务处2022年寒假工作安排
全校师生:
为做好2022年寒假期间财务工作,财务处将在落实疫情防控措施前提下,安排各科室值班和报销工作,并根据上级要求和疫情形势适时调整。根据学校寒假放假通知,结合财务工作实际,现将有关工作安排通知如下:
一、工作时间
西安校区寒假期间统一在友谊校区处理业务。友谊校区寒假值班时间为:每周一至周五,上午8:30-11:30、下午15:00-17:00;1月29、30日正常值班。
太仓校区财务科值班时间与太仓校区管委会一致。
二、报销方式
报销业务采取“网上报销、自助投递”的方式。
三、西安校区投递机地点及开放时间
友谊校区:勇字楼一楼大厅(财务处),每个工作日开箱取单;
长安校区:翱翔活动中心一楼(财务处),每周一开箱取单。
西安校区财务处的自助投递机将于1月23日上午9:00开启,寒假期间24小时开放。
四、各科室联系方式

温馨提示:
1.出入办公场所请佩戴口罩。
2.各科室将根据工作人员所在区域社会常态化运行时间安排值班,优先保障疫情防控、民生保障、学生奖助学金、人员工资和紧急事项,其他单据处理时间可能会有所延迟。给您造成的不便敬请谅解。
特此通知。
财务处
2022年01月23日
后勤服务保障2022年寒假安排
全校师生员工:
后勤服务保障2022年寒假安排如下:
一、起止时间
友谊校区1月27日——2月22日、长安校区1月28日——2月22日进入寒假运行状态。
后勤服务热线:88491234(24小时)
二、餐饮服务安排
1.长安校区值班餐厅安排

长安校区餐饮服务负责人电话:88430306、13186165165
2.友谊校区值班餐厅安排

友谊校区餐饮服务负责人电话:88494124、15002918673。
友谊校区民族餐厅根据留校人数,停业时间待定。
3.各餐厅恢复营业时间
友谊校区学生一餐厅、美食广场、风味小吃城、教工餐厅和民族餐厅2月26日午餐起正常供应;幸福小厨及公诚快餐(含饼屋)2月27日午餐起正常供应。
长安校区学生一餐厅、学生二餐厅、学生五餐厅和民族餐厅2月26日午餐起正常供应;其他餐厅2月27日午餐起正常供应。
三、水电动力保障安排
1.寒假期间24小时动力维修报修电话:88491234(两校区)。
2.友谊校区校园一站式服务大厅:88494868。
(1)1月24日—2月27日,每周一、三、五:9:00—12:00;
(2)2月1日(大年初一)—2月6日(初六)暂停营业,2月7日(初七)起每周一、三、五:9:00—12:00。
3.长安校区一站式事务大厅:88430297。
(1)1月24日—2月27日,每周一、五:9:00—12:00;
(2)2月1日(大年初一)—2月6日(初六)暂停营业,2月7日(初七)起每周一、五:9:00—12:00。
四、浴室安排
1.1月27日—1月30日;16:00—21:00。
2.1月31日(除夕):9:00—15:00。
3.2月1日(初一)—2月3日(初三)不开放。
4.2月4日至2月22日,每周一、三、五16:00—21:00开放。
5.2月23日起16:00-23:30开放。
五、物业服务安排
家政中心:1月27日-1月28日,2月16日-2月22日正常营业,家政服务热线:88460567。
洗衣中心:1月27日-1月28日,2月11日-2月22日正常营业,寒假期间仅保障相关单位洗涤服务。
物业服务监督电话:88493834。
六、班车运行安排
1.寒假校车运行时间:2022年1月28日— 2月27日
2.寒假校车运行时刻表:
(1)友谊校区:8:00(西苑、高新路、紫薇设乘车点)、11:00 、15:00
(2)长安校区:9:30 、12:30 、16:30
3.乘车注意事项:
(1)持本人“一卡通”刷卡乘车,乘车时请佩戴口罩,接受测温(若体温超过37.3度,禁止乘车并报校医院)。
(2)寒假校车运行期间暂停“校车微信小程序”预约。
(3)家属乘坐校车须持“家属卡”。
4.学生返校乘车安排:
按照学校《关于2022年寒假放假安排的通知》相关事项及要求,学生开学返校乘车安排将另行通知。
5.校车负责人电话:
18066701371 吕老师
13519190052 房老师
七、超市服务安排
1.友谊校区正禾超市
2022年1月27日—1月31日营业时间为10:00—16:00。
2022年2月1日—2月3日(大年初一到初三)放假三天。
2022年2月4日—2月24日营业时间为10:00—16:00。
2022年2月25日起营业时间为8:30—21:30。
服务电话:88460444、88460600。
2.长安校区大学生超市
2022年1月28日—1月30日营业时间为10:00—16:00。
2022年1月31日—2月2日(除夕到大年初二)放假三天,期间在超市值班室开设小卖部,每天营业时间10:00—18:00,确保在校学生基本生活需求。联系人:胡文地 电话:18192653550。
2022年2月3日—2月24日营业时间为10:00—16:00。
2022年2月25日起营业时间为8:10—22:30。
服务电话:88430307、88430308、88430310。
3.友谊校区翱翔生鲜超市
2022年1月27日—1月30日营业时间为8:00—12:00;15:00—19:00。
2022年1月31日(除夕)营业时间为9:00—16:30。
2022年2月1日—2月4日(大年初一至初四)营业时间为10:30—16:00。
2022年2月5日起营业时间为8:00—20:00。
服务电话:88460123,服务监督电话:88491322。
三个超市营业时间如有临时调整会提前张贴成人片公告 。
八、快递服务安排
1.友谊校区快递服务中心
2022年1月27日—1月30日运营时间为8:00-19:00。
2022年1月31日—2月6日(除夕到大年初六)运营时间为10:00-15:00。
2022年2月7日起运营时间为8:00-19:00。
服务电话:18591406701(顺丰)、17382688887(京东)、18729705721(菜鸟)。
2.长安校区快递服务中心
2022年1月28日—1月30日运营时间为10:00—17:00,地点为翱翔体育馆快递服务中心。
2022年1月31日—2月2日(除夕到大年初二)休息三天。
2022年2月3日起运营时间为10:00-17:00,地点为翱翔体育馆快递服务中心。
服务电话:15702960731。
两校区快递运营时间如有临时调整会提前张贴成人片公告 。
九、后勤服务中心值班安排
1.友谊校区校园卡服务部、电信服务部值班时间:每周一、三、五上午9:00-12:00。
注:除夕至初六(1月31日-2月6日)暂停营业。紧急联系电话:88495600(一卡通业务)、88491000(电信业务),地点:友谊校区一站式服务大厅(角楼)。
2.长安校区校园卡服务部、电信服务部值班时间:每周一、五上午9:00-12:00。服务电话:88430300。地点:长安校区启真楼一站式事务大厅。
3.友谊校区收发室值班时间:每周一、三、五8:30—11:30(除夕至初六休息),服务电话:88491860。
4.长安校区收发室值班时间:每周四9:30—16:00(除夕至初六休息),服务电话:88430002(注:收发业务值班安排需在邮政运输恢复正常后执行)。
5.数字电视、电话维修业务:友谊校区报修电话:88460666;长安校区报修电话:88430626。
6.多媒体教室业务保障:多媒体教室管理部咨询联系电话:韦玉萍13991116372、张雨晨13991213649、杨海峰15091059592
十、宾馆接待服务安排
1.正禾宾馆客房、国际会议中心正常营业。
2.正禾宾馆餐饮1月29日—2月18日暂停营业。
3.南山苑宾馆1月29日—2月4日暂停营业。
后勤产业集团
2022年01月27日
2022年校医院寒假医疗工作安排
各单位:
医院定于1月28日--2月24日进入假期运行状态,2月25、26、27日正常上班,现将寒假期间科室医疗工作安排通知如下:
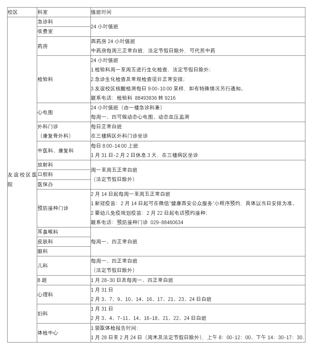
一、医院寒假值班时间


二、医院值班电话
友谊校区:88491120(急诊科) 88493471(办公室)
长安校区:88430120(急诊科)
特此通知。
校医院
2022年01月28日
2022年寒假期间长安校区洗浴热水运行方案
长安校区师生:
根据学校2022年寒假放假安排,长安校区寒假期间在校师生人数减少,为保障洗浴热水供应,同时做好节能降耗工作,现将寒假期间长安校区洗浴热水运行方案通知如下:
1.云天苑A、B、C、D座高区改造浴室自2022年1月29日起停止供应,2月23日恢复正常。低区未改造浴室每周一、三、五供应,供应时间段为17:30-22:30。
2.云天苑E、F座浴室自2022年1月29日起停止供应,2月23日恢复正常。停止供应期间,E座学生安排至C座洗浴,F座男生安排至D座洗浴,F座女生安排至B座洗浴。
3.星天苑和海天苑浴室每周一、三、五供应,供应时间段为17:30-22:30,2月23日起恢复正常。
特此通知。
后勤办公室
2022年01月28日
长安校区图书馆寒假期间开馆安排
全校师生员工:
根据西安市疫情防控要求和学校安排,经研究长安校区图书馆将于寒假期间(2月9日-2月27日)在限定时段和区域开放。具体安排如下:
一、开放时间及区域
(一)长安校区图书馆

(二)友谊校区图书馆
另见翱翔网通知。
二、值班电话
长安校区:88430780(总服务台)
三、防疫要求及注意事项
1.寒假开馆期间,读者入馆应严格遵守西安市和学校相关防疫要求和图书馆《疫情防控期间读者入馆须知》各项规定。
2.所有入馆人员测温入馆,全程佩戴口罩。听从值班人员的指挥,阅览区实行隔位就坐,每桌不超过2人,服务区域保持1米间距。
3.实行每天入馆最高人数限制,长安校区图书馆同时在馆人数限1000人。
4.图书馆保障信息系统和相关服务平台正常运行,畅通师生远程访问图书馆数字资源的途径,做好线上各项优质服务,满足寒假期间的读者个性化、合理化需求。
5.服务人员严格遵守各项纪律和制度,提高防范意识,主动担当作为,切实保障读者的健康和生命安全。
图书馆将根据疫情防控要求,适时调整各类服务方式与时间安排,详情请关注图书馆主页。
特此通知。
图书馆
2022年01月28日

英文


微信二维码